Beberapa waktu lalu gue nulis soal investasi leher ke atas di Twitter. Intinya simpel: kalau tabungan lo masih di bawah 30 juta, jangan buang waktu mikirin instrumen investasi lain. Opportunity cost-nya terlalu gede. Invest ke diri sendiri dulu.

"Oke, tapi invest leher ke atas itu invest ke apa? Gimana caranya?"
Ini jawabannya. Gue kasih framework berpikir buat nentuin skill apa yang paling worth lo invest sekarang. Dan kenapa itu jauh lebih menguntungkan dari naruh uang di saham, reksadana, atau crypto di fase ini.
Gue ambil angka 30 juta karena di awal karir, di titik ini impact-nya paling gede. Dan untuk proxy buat satu hal: runway. Berapa lama lo bisa hidup tenang kalau income lo tiba-tiba berhenti, atau kalau lo butuh waktu buat upgrade skill.
Buat banyak orang di awal karir, 30 juta kira-kira setara 3-6 bulan biaya hidup di kota besar. Kalau runway lo belum aman, return paling masuk akal bukan dari instrumen finansial, tapi dari naiknya earning power.
Kegagalan terbesar di awal karir itu cuma satu: inaction
Gue udah cukup lama di industri seenggaknya untuk bisa melihat satu pola yang berulang. Orang-orang di awal masuk industri, terutama fresh graduate, takut banget salah pilih. Takut belajar skill yang "salah". Takut invest waktu dan uang ke sesuatu yang ternyata gak kepake.
Jadi mereka nunggu.
Riset tanpa akhir. Bandingin buku A dan buku B, course A dan B. Nanya pendapat 10 orang yang jawabannya beda semua. Dan setelah 6 bulan, posisi mereka masih sama persis. Belum ngapa-ngapain, tapi udah exhausted.
Di fase ini, hampir semua action itu lebih baik dari inaction. Lo belum punya cukup data tentang diri lo sendiri. Satu-satunya cara dapat data itu ya dengan bergerak.
Anggap lo spend 2 bulan belajar sesuatu. Ternyata itu nggak cocok buat lo. Apakah itu gagal? Gak juga. Lo sekarang tahu satu jalan yang kurang cocok. Lo punya pengalaman belajar hal baru yang bisa kepake saat ada opportunity yang cocok. Dan yang paling penting, lo lebih tajam dalam menilai apa yang sebenernya lo mau.
Sekarang bandingin sama orang yang 2 bulan itu dihabiskan buat scroll newsfeed, overthinking, mencari-cari alasan untuk selalu pesimis setiap kali mau ambil keputusan, dan "masih exploring." Siapa yang posisinya lebih maju?
Lo gak perlu tahu semua jawabannya dari awal. Gak ada yang tahu. Yang lo butuhkan itu momentum: mulai, evaluasi, koreksi. Dan ulangi lagi. Kalau lo nunggu sampai semuanya jelas dulu baru bergerak, lo akan nunggu selamanya. Dan satu lagi: alasan buat gak mulai akan selalu ada.
Think in probability
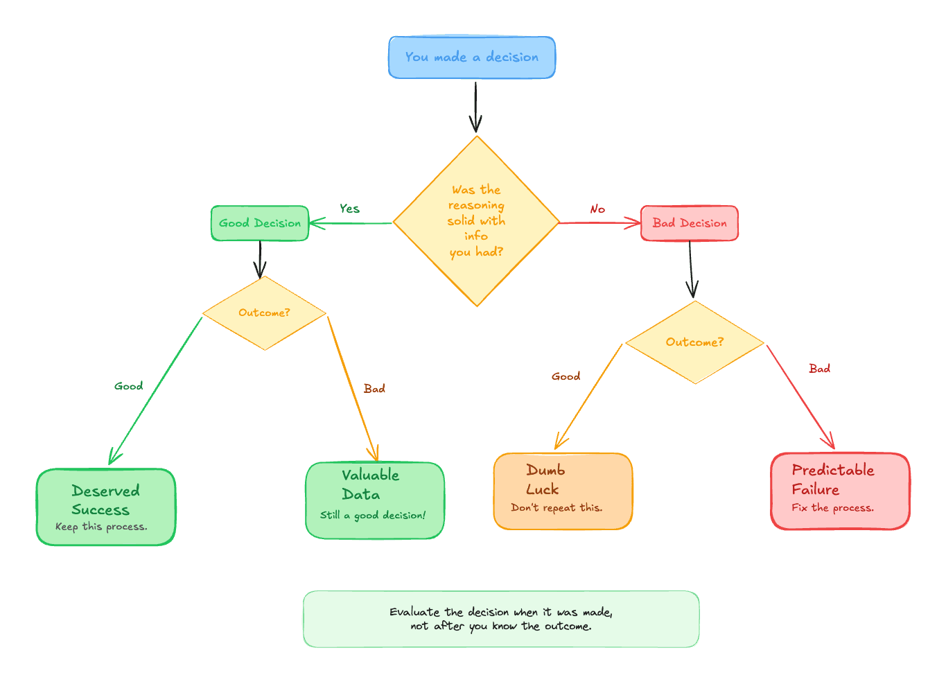
Kebanyakan orang menilai keputusan dari hasilnya. Kalau hasilnya bagus, berarti keputusannya benar. Kalau hasilnya jelek, berarti salah.
Cara berpikir ini berbahaya.
Good decisions dan good outcomes itu dua hal yang berbeda. Good decisions punya probability lebih besar untuk berhasil dan ngasih lo peace of mind, tapi bukan jaminan. Lo bisa bikin keputusan yang sangat logis dan well-informed, tapi hasilnya tetap gak sesuai harapan. Sebaliknya, orang bisa aja bikin keputusan sembrono dan kebetulan beruntung.
Contoh gampang: lo invest belajar programming selama 3 bulan. Ternyata setelah itu lo sadar programming bukan buat lo. Kebanyakan orang akan bilang, "Tuh kan, buang-buang duit." Tapi coba lihat lagi. Saat lo memutuskan belajar fundamental programming, hasil riset ngasih lo informasi bahwa job marketnya luas dan nggak terbatas demografi (bisa remote work lintas negara), skill-nya applicable di banyak industri, dan bisa maksimalin potensi Agentic AI yang lagi berkembang. Itu keputusan yang reasonable. Kalau ternyata lo nggak happy ngoding atau frustasi dengan trend teknologi yang terus berubah, itu data berharga.
Hasilnya gak sesuai, tapi proses pembuatan keputusannya benar. Dan gue yakin setelah itu lo dapet data yang penting untuk ambil langkah yang lebih cocok buat diri lo.
Kalau lo judge setiap keputusan cuma dari outcome-nya, lo akan jadi orang yang takut ambil keputusan. Setiap kali hasilnya kurang bagus, lo makin ragu. Makin banyak analysis paralysis. Makin lama stuck.
Yang perlu lo latih: evaluate the decision at the time it was made, bukan setelah lo tahu hasilnya.
Apakah informasi yang lo punya saat itu mendukung keputusan itu? Apakah reasoning-nya solid? Kalau ya, itu good decision regardless of the outcome.

Dengan cara berpikir ini, lo bisa bergerak lebih cepat. Karena lo gak butuh kepastian 100%. Lo cuma butuh probabilitas yang cukup baik. Dan di awal karir, probabilitas investasi leher ke atas itu hampir selalu lebih tinggi dari instrumen lain.
Sekarang pertanyaannya: kalau hasilnya uncertain, gimana cara structure the bets supaya tetap aman?
Asymmetric risk
Konsep ini simpel tapi penting: asymmetric risk.
Dalam setiap "bet" yang lo ambil, ada dua sisi: seberapa besar lo bisa rugi (downside), dan seberapa besar yang bisa lo dapat (upside). Taruhan terbaik itu yang downside-nya kecil dan bounded, tapi upside-nya besar dan open-ended.
Investasi ke diri sendiri persis seperti ini.
Misal lo spend 5-10 juta buat les, beli buku berkualitas, atau mentorship. Worst case: skill-nya gak langsung kepake, tapi lo tetap belajar sesuatu, nambah network, dan memperluas luck surface area. Uang yang hilang bounded, lo tahu persis berapa maksimal kerugiannya. Best case: skill itu naikin earning power lo dari 7 juta/bulan ke 15 juta/bulan, atau bahkan buka jalan ke remote job yang bayarannya 5-10x lipat. Upside-nya gak ada batasnya, dan efeknya compound selama bertahun-tahun.
Sekarang bandingin sama yang langsung taruh 30 juta di saham atau reksadana. Dalam jangka panjang, ekspektasi return-nya biasanya single digit sampai low double digit per tahun. Dengan modal kecil, hasilnya belum kerasa signifikan ke hidup lo.
Sementara downside-nya tetap ada: market bisa drawdown besar, dan kalau lo butuh duit di timing yang salah, lo bisa kepaksa jual rugi. Belum lagi biaya yang sering gak kelihatan: waktu dan attention buat mantau chart, baca analisis, panik pas turun, dan FOMO pas naik.
Lihat asimetrinya? Di investasi leher ke atas, downside kecil dan upside unlimited. Di instrumen finansial dengan modal kecil, downside bisa significant dan upside terbatas. Konsep ini juga bakal berguna nanti ketika lo punya capital yang besar dan invest di pasar modal.
Taleb punya istilah untuk strategy ini: barbell strategy. Di satu sisi, lo protect downside dengan jangan sampe rugi besar dan bikin hidup lo hancur. Di sisi lain, lo position diri untuk dapet maximum upside. Di konteks karir, ini artinya: jangan habiskan seluruh tabungan untuk satu taruhan besar. Tapi secara konsisten ambil taruhan-taruhan kecil (small bets) dengan potential upside yang besar.
Beli course 2 juta yang bisa naikin skill dengan global market demand? Small bet. Pake weekend buat bikin youtube video baru? Small bet. Bangun side project yang bisa dimasukin ke portfolio? Small bet. Semuanya bounded downside, unbounded upside.
Yang penting lo hindari adalah taruhan yang downside-nya besar tapi upside-nya biasa aja. Ambil hutang besar buat kuliah S2 di jurusan yang job market-nya kecil. Atau resign tanpa tabungan buat "chase your passion" tanpa rencana. Itu sih bukan bold, tapi reckless.
Pilih non zero-sum game
Satu lagi mental shift yang penting: pahami perbedaan antara zero-sum game dan non-zero-sum game.

Zero-sum game itu game di mana insentifnya bikin lo mikir "kalau gue menang, orang lain harus kalah." Contoh paling jelas: politik. Bahkan kalau ada aspek public good, realitanya politik tetap arena kompetisi status, pengaruh, dan kursi. Lo harus siap hidup di dunia yang sehari-hari mikirnya "gimana cara mengalahkan orang lain".
Di sisi lain ada non-zero-sum game: game yang semua pihak bisa sama-sama naik karena ada value baru yang diciptakan. Ini wealth creation game. Lo bikin produk yang solve masalah orang, customer dapat value, lo dapat revenue. Lo belajar skill, market dapat output lebih bagus, lo dapat bargaining power lebih tinggi. Lo nulis konten bermanfaat, pembaca dapat insight, lo dapat distribution.
The key point isn't the label, it's your edge. Untuk pemula dengan modal kecil dan edge kecil, banyak game di sektor finansial terasa zero-sum karena lo praktis lawan pemain yang lebih canggih: lebih banyak data, lebih cepat, lebih disiplin, dan lebih tahan rugi. Odds-nya sering gak di pihak lo.
Jadi prioritaskan game yang bikin edge lo bisa tumbuh cepat: bangun skill, bikin karya yang bisa dilihat orang, bangun reputasi, bangun produk. Karena ini game yang reward-nya compound dan ceiling-nya jauh lebih tinggi.
4 jenis leverage dan mana yang bisa lo akses sekarang
Ada 4 jenis leverage yang bisa memperbesar output lo tanpa memperbesar input secara proporsional.
Capital. Uang orang lain. Investor, bank, venture capital. Lo punya 1 miliar dan invest dengan return 10%, lo dapat 100 juta. Ini jenis leverage yang powerful, tapi lo butuh untuk minta dulu untuk aksesnya. Chicken and egg problem kalau baru mulai karir. Kecuali kalau lo termasuk orang yang beruntung udah punya akses ke capital ini sejak lahir.
Labor. Orang yang kerja buat lo. Hire 10 orang, output lo 10x lipat. Tapi butuh modal, butuh managerial skill, dan ada banyak overhead. Bukan starting point yang realistis buat kebanyakan orang di awal karir.
Media. Konten — tulisan, video, podcast, tweet. Lo tulis satu artikel, dibaca ribuan orang. Lo bikin satu video, ditonton berulang kali selama bertahun-tahun. Satu kali effort, impact-nya bisa terus jalan.
Code. Software, automation, produk digital. Lo bikin satu aplikasi, dipakai ribuan orang yang ngerasain benefitnya bahkan saat lo tidur. Satu kali build, revenue-nya recurring dengan bikin robot-robot di cloud yang bantu lo membuat semua prosesnya otomatis.
Capital dan labor itu leverage jenis lama. Orang tua lo udah tau, dan mungkin membandingkan suksesnya orang A dan B dengan patokan dua hal ini. Tapi keduanya permissioned artinya lo butuh izin, akses, atau modal dulu sebelum bisa pake.
Media dan code itu leverage jenis baru. Sebelum internet, media punya barrier to entry yang besar dan banyak gatekeeper. Tapi internet mengubah itu. Sekarang keduanya permissionless yang berarti lo bisa mulai bangun itu sekarang, dari kamar lo, tanpa butuh izin siapa pun.
Dulu untuk punya leverage lo harus punya uang atau punya karyawan. Sekarang? Lo bisa nulis di X dan reach ratusan ribu orang. Lo bisa build SaaS product targetin US market dari laptop di Bojonggede. Lo bisa bikin YouTube channel yang menghasilkan lebih dari gaji full-time. Semua tanpa izin siapa pun. Tapi lo harus berani mulai. Dan sabar.

Makanya ketika lo milih skill untuk di-invest, tanya: apakah skill ini ngasih gue akses ke leverage yang permissionless? Apakah skill ini memungkinkan gue create something once dan benefit dari hasilnya berkali-kali?
Ini alasan kenapa gue masih bullish soal skill di area tech dan content creation. Keduanya langsung ngasih lo akses ke code dan media, dua leverage yang sekarang bisa diakses siapa pun tanpa modal besar dengan cost of replication yang mendekati nol.

Oke, sejauh ini kita udah punya bentuk "bet" yang ideal: downside-nya kebatas (gak bikin hidup lo hancur), upside-nya besar, dan kalau bisa membuka leverage permissionless (media atau code).
Cara memilih skill
Oke, sekarang bagian yang paling banyak ditanyakan: "Jadi skill apa yang harus gue pelajari?"
Gue gak akan kasih jawaban spesifik karena jawabannya beda buat setiap orang. Yang bisa gue kasih adalah pertanyaan-pertanyaan yang bisa bantu lo nemuin jawaban sendiri:

"Skill apa yang kalau lo kuasai, bisa naikin earning power lo dalam 6-12 bulan ke depan?"
Bukan skill yang "keren" atau lagi trending di timeline. Tapi yang punya direct connection ke kenaikan income. Kalau lo kerja di bidang marketing tapi gak bisa bikin landing page, belajar basic web development dan simple vibecoding bisa langsung naikin value lo. Kalau lo developer tapi gak bisa communicate ide dengan baik, belajar writing atau public speaking mungkin lebih high-impact dari belajar teknologi baru.
"Apakah skill ini punya leverage? Bisa di-scale lewat media atau code?"
Ada skill yang cuma bisa dipakai satu-satu misal lo kerja satu jam, lo dibayar satu jam. Ada juga skill yang bisa di-leverage misalnya lo bikin satu produk digital, lo dibayar berkali-kali. Kalau bisa, pilih yang buka pintu ke leverage jenis kedua.
"Apakah lo willing untuk ngasih effort bahkan kalau hasilnya belum keliatan selama 6 bulan?"
Banyak orang pilih skill karena hype, bukan genuine interest. Masalahnya, belajar hal baru itu gak langsung terasa hasilnya. Kalau lo cuma motivated karena FOMO, lo akan berhenti di bulan kedua. Pilih sesuatu yang lo cukup curious untuk tetap bertahan melewati fase "ini susah dan belum ada hasilnya."
"Apakah skill ini rare dan valuable, atau common dan easily replaceable?"
Yang naikin earning power itu bukan sekadar punya skill, tapi punya skill yang jarang dikombinasikan. Programmer itu banyak. Programmer yang bikin sistem scalable dengan arsitektur yang well-designed? Jauh lebih sedikit. Designer itu banyak. Designer yang paham business metrics dan psychology? Langka. Cari intersection yang bikin lo hard to replace.
Lo gak perlu jawab semua pertanyaan ini dengan sempurna. Ingat probabilistic thinking di awal: lo gak cari kepastian yang seratus persen, lo hanya perlu untuk cari bets yang cukup bagus. Kalau dua atau tiga jawaban dari pertanyaan di atas positif, itu udah good enough untuk mulai.
Timebox: 8 minggu untuk satu bet
Biar lo gak kejebak di dalam fase "exploring" selamanya, pakai timebox. Anggap satu skill itu satu bet kecil. Lo kasih diri sendiri 8 minggu, habis itu review pakai data, bukan perasaan doang.
Strukturnya gini:

- Minggu 1: pilih skill + definisikan output. Bukan "belajar Reactjs" tapi "publish 2 production-grade one-page web apps + 1 tulisan breakdown prosesnya" atau "bikin mini automation yang kepake di kerjaan."
- Minggu 2-7: shipping rutin, minimal 1 output per minggu. Jangan nunggu merasa jago. Output lo boleh jelek. Yang penting ada proof of work.
- Minggu 8: review. Tiga pertanyaan: 1) Apakah skill ini mulai membuka peluang income (job, freelance, project internal)? 2) Apakah gue cukup enjoy prosesnya untuk lanjut 6 bulan? 3) Apakah ada sinyal market (orang minta bantuan, ada feedback, ada demand)?
Kalau jawabannya banyak "yes" lanjutin dan berusaha naik level. Kalau banyak "no" bagus juga. Lo baru aja beli data 8 minggu dengan downside yang kecil. Lakukan refleksi apa yang lo pelajari dari eksperimen ini. Pivot ke bet berikutnya.
Build proof of work
Om Patrick McKenzie pernah nulis satu kalimat yang stuck di kepala gue sampai sekarang: "Don't end the week with nothing."
Apapun yang lo pelajari, pastikan ada output yang visible. Sesuatu yang bisa dilihat orang lain. Sesuatu yang exist di luar kepala lo.
Di dunia kerja, orang gak bisa menilai apa yang ada di kepala lo. Yang mereka bisa nilai adalah apa yang bisa mereka lihat. Lo bilang lo jago bikin web based animation? Tunjukin project-nya. Lo bilang lo paham marketing? Mana blog post atau case study-nya?
Ini bukan buat flexing aja. Ini untuk building proof of work, bukti nyata bahwa lo bisa deliver. Ini juga alasan kenapa banyak Developer Relations (DevRel) karirnya banyak yang moncer. Karena kerjaan mereka justru harus dilihat orang makanya banyak opportunity yang dateng juga klo kerjaannya bagus.
Dan lo bisa lakuin ini juga. Kerjakan hal-hal yang bisa lo tunjukkan.
Nulis blog post tentang apa yang lo pelajari minggu ini. Push personal software ke GitHub. Bikin video breakdown tentang konsep yang baru lo pahami. Share progress project lo di X. Dokumentasikan prosesnya, bukan cuma hasilnya.
Ini ngasih tiga efek:
- Maksa lo beneran paham. Menjelaskan ke orang lain itu level pemahaman yang beda dari sekadar "ngerti di kepala."
- Bangun portfolio yang kerja 24/7 buat lo. Recruiter, potential client, atau collaborator bisa nemuin lo kapan aja. Ini beneran works lho — freelance gig pertama gue dari luar negeri adalah dari CTO startup di Paris yang baca artikel-artikel dan project di website gue.
- Buka pintu buat serendipity. Opportunity yang datang karena orang bisa lihat apa yang lo kerjakan.
Bandingin sama pendekatan tradisional: belajar sendirian, simpan semua di kepala, terus berharap seseorang di interview bisa menilai kemampuan lo dalam 30 menit.
Gak harus sempurna. Gak harus polished banget. Yang penting konsisten dan visible. Setiap piece of work yang lo publish itu satu bata lagi di dinding reputasi lo. Dan setiap bata itu juga sebuah leverage, konten efeknya yang terus bekerja bahkan ketika lo tidur.
Kalau semua value ini bisa otomatis lo terapkan di tempat kerja, apakah ada?
Oh ya, ada environment yang memaksa lo belajar skill-skill penting secara otomatis, dan dalam tempo cepat. Ini gue rekomendasikan terutama kalau lo masih umur 20an. Caranya: join early-stage startup yang lagi tumbuh pesat.
Di startup kecil yang lagi growing, lo akan dipaksa bisa mengerti banyak topi sekaligus.
Keputusan dan pekerjaan lo nyentuh product, marketing, sales, customer support, kadang di hari yang sama. Lo paham gimana sebuah bisnis menghasilkan uang bukan dari teorinya aja, tapi karena lo ngeliat dan ngerasain langsung setiap hari. Biasanya founder di fase ini pun sharing langsung soal kenapa mereka ambil keputusan tertentu dan angka-angka di baliknya.
Lo ngerti kenapa keputusan product A diambil bukan karena "keren" tapi karena itu yang bisa naikin revenue quarter ini. Kenapa pricing diubah. Kenapa fitur tertentu diprioritaskan sementara yang lain di-kill. Kenapa channel marketing X ditinggalin dan Y digenjot. Cara berpikir kayak gini susah lo dapat di tempat yang udah punya SOP tebal tinggal diikutin.
Coba lihat dari kacamata asymmetric risk. Downside-nya apa? Gaji mungkin lebih kecil dari big name corporate. Tapi lo tetap dibayar diatas market rate, tetap belajar, dan kalau startup-nya gagal, lo sekarang punya pengalaman end-to-end membangun dan menjalankan bisnis. Lo tahu cara operate company dari nol. Itu gak bisa lo dapat dari training program manapun.
Best case? Lo punya equity, perusahaannya berhasil, dan akhirnya lo punya networth yang cukup untuk pensiun dini. Bahkan tanpa itu, lo punya skill set yang transferable ke mana aja. Mau bikin bisnis sendiri, lo udah punya playbook-nya. Mau join perusahaan lain di posisi senior, lo bakal punya proof of work yang menarik untuk itu.
Sekarang bandingin sama jalur yang dianggap aman: abis lulus langsung kerja di korporat besar. Gajinya stabil, nama perusahaannya langsung bagus di LinkedIn. Tapi lo cuma pegang satu bagian kecil dari mesin yang besar. Lo tahu cara bikin slide deck yang rapi dan navigate birokrasi internal dan survive di meeting yang harusnya bisa via email. Tapi lo gak tahu gimana perusahaan itu sebenarnya menghasilkan uang.
Dan ini yang bahaya: lo merasa aman. Bertahun-tahun. Sampai suatu hari layoff datang, atau ekonomi downturn, dan tiba-tiba lo sadar skill lo gak se-transferable yang lo kira. Gue lihat keluhan kayak gini beberapa kali. Orang dengan 10 tahun pengalaman, tapi begitu gak ada struktur perusahaan di belakangnya, bingung harus ngapain. Mau bikin usaha sendiri, gak tahu mulai dari mana. Skill-nya terlalu niche buat pindah industri. Rasa amannya hanya ilusi yang sebenernya fragility yang tertunda.
Gue bukan bilang hindari kerja di perusahaan besar. Ada fase-fase di mana itu masuk akal.
Tapi kalau lo masih muda dan ambisius, environment matters lebih dari yang lo kira. Dan startup yang lagi tumbuh adalah salah satu environment yang paling cepat memaksa lo jadi orang yang bisa create value dari nol. Mungkin ada contoh lain, tapi itu yang gue tahu dan juga yang Steve Jobs pernah sarankan.
Prioritas pertama selalu diri sendiri
Artikel ini bukan anti-investasi. Gue penggemar Charlie Munger dan mayoritas uang dingin gue ada di pasar modal juga. Saham, reksadana, emas — semuanya punya tempat di strategi finansial yang sehat.
Tapi gue mau lo flip cara lo mikir soal ini. Kebanyakan orang nganggep investasi itu sekedar naruh uang di instrumen finansial, dan belajar skill itu "spending". Itu kebalik. Orang yang naruh semua tabungannya saat potensi diri belum digali serius justru yang lagi spending. Spending opportunity cost yang jauh lebih gede dari return pasar modal yang realistis.
Prioritaskan invest ke diri sendiri dulu, naikin earning power, baru invest uangnya ke instrumen lain dengan modal yang jauh lebih besar. Urutan ini penting.
Dan ingat: lo gak butuh kepastian sebelum mulai. Lo butuh bet yang asimetris, prioritaskan non-zero-sum game, manfaatkan leverage yang permissionless, build proof of work yang bisa dilihat orang. Dan terus bergerak.
Skill yang langka dan berharga bakal compound seumur hidup. Pasar modal bisa turun besok. Tapi kemampuan kamu untuk create value dan jadi antifragile? Itu gak bisa diambil siapa pun.


